I saw these on AliExpress and thought - “blimey - these are very small, let’s but some!”
You can find the board here.
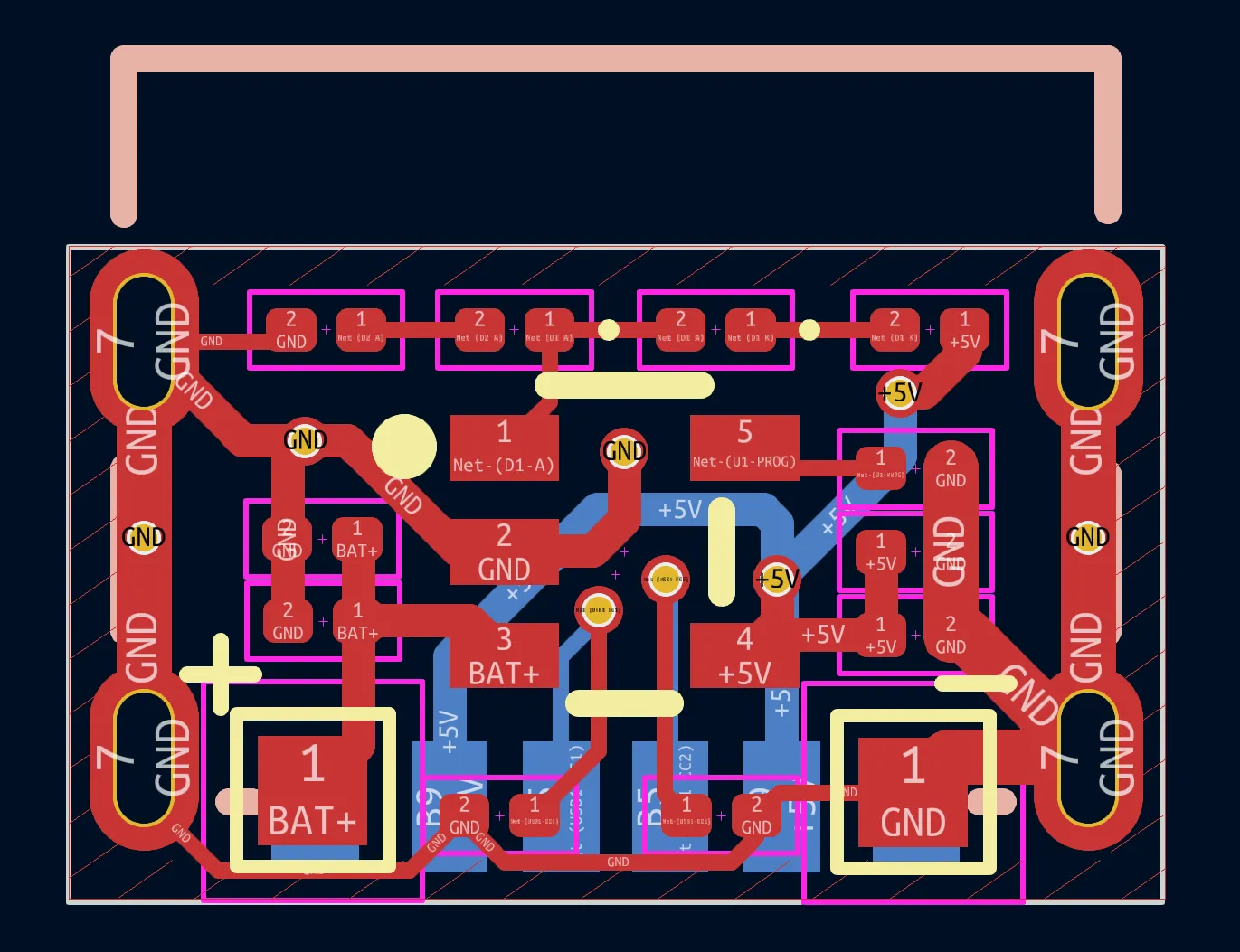
And they are really small, the PCBs are barely wider than the USB socket and are a couple of mm shorter. They come in at 10mm x 6mm.

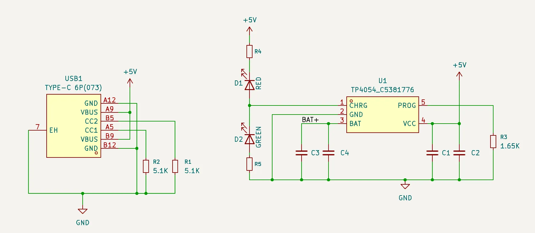
The boards are based around the LP4054 (also available as TP4054). This is a linear lithium ion battery charger.
Reverse engineering the schematic, we end up with this:

We have the standard 5.1K resistors on the CC lines - these are pretty important - without these a lot of USB-C power sources won’t actually deliver any power.
There are decoupling capacitors on the VCC and the battery pins of the IC.
And the programming resistor on this board is 1.65K - this gives us a charging current of approximately 600mA. This matches up with what we see when charging up a flat battery.

This does decrease as the battery charges and once the battery is almost full it will drop right down.
One thing to be aware of - which is true for all linear chargers - is that the IC has to dissipate a lot of power. So it can get quite warm. In my tests the temperature topped out at around 92-93C.

It’s worth being aware of this - you probably don’t want to be placing your battery in direct contact with the IC.
I thought it would be quite fun to try and recreate the board in KiCad - turned out to be not that hard.

And looks just like the real thing!
