I got one of these silly Halloween toys - they are kind of fun - but it feels like we can make them even more fun/annoying.
In the original toy, the head is pretty empty. There are a couple of LEDs sticking through the eye holes and these are powered by a couple of LR41 coin cell batteries wired up in series.

These are wired up in parallel and go into the body of the toy. It’s quite a clever mechanism when the arms are extended they close the circuit and the LEDs light up.

That’s it. Super simple.

Here’s my version after a bit of “brain surgery”.

We’re using the PCB that we put together previously - it features a CH32V003 and a buzzer.
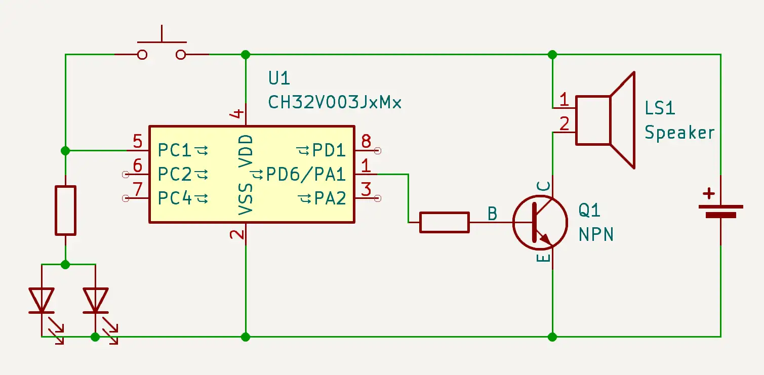
And here’s the new schematic:

This version has a small lithium cell powering my custom board. Originally, I was planning on powering things off a CR2025 coin cell, which would have worked, but I wanted more volume. After all, if you’re going to be annoying, you might as well do it properly.