You can watch a full video version with more details here.
I’ve had one of these little gadgets sitting in my AliExpress box of bits for quite a while. The other day I saw Big Clive do a teardown on one, so I thought it was time to dig mine out and see what makes it tick.
The device is a bistable cholesteric display—a type of screen that lets you draw or write on it and then clear everything with the press of a button. Simple, cheap, and surprisingly fun.
What Is a Bistable Cholesteric Display?
Inside the display are two transparent layers sandwiching a special liquid crystal material. These cholesteric crystals have two stable states:
- Transparent in one state.
- Scattered/opaque when a high voltage is applied, causing the crystals to align.
Because the crystals are bistable, they don’t need constant refreshing like an LCD or OLED—once the image is written, it stays there until you clear it. That’s why the device can run for ages on a coin-cell battery.
Measuring the Clear Voltage
Of course, I had to see what was actually happening electrically. Hooking the display up to a multimeter showed it jumping up to around 30 volts when the clear button was pressed.

On the oscilloscope, I captured a nice trace with a peak at 26.8 volts—so roughly 30V is what’s being dumped into the crystals to reset the display.

Forcing It With a Power Supply
Curiosity got the better of me, so I decided to try it with a power supply set to 30V. After scribbling some random squiggles on the screen, I touched the supply across the contacts… and it worked! The screen cleared instantly.
Polarity seems to matter, though. Connected one way, everything cleared nicely. Reversing the leads caused a spark—oops. I can still clear the display using my power supply, but the PCB is now toast.
Annoyingly, my finger got in the way, so we can only see the flash of the spark.

Lesson learned: don’t reverse the voltage.
Simple Construction
The build is about as simple as you’d expect. Two sheets, some liquid crystal sandwiched in between, and a tiny PCB with the button and battery connection. That’s it.

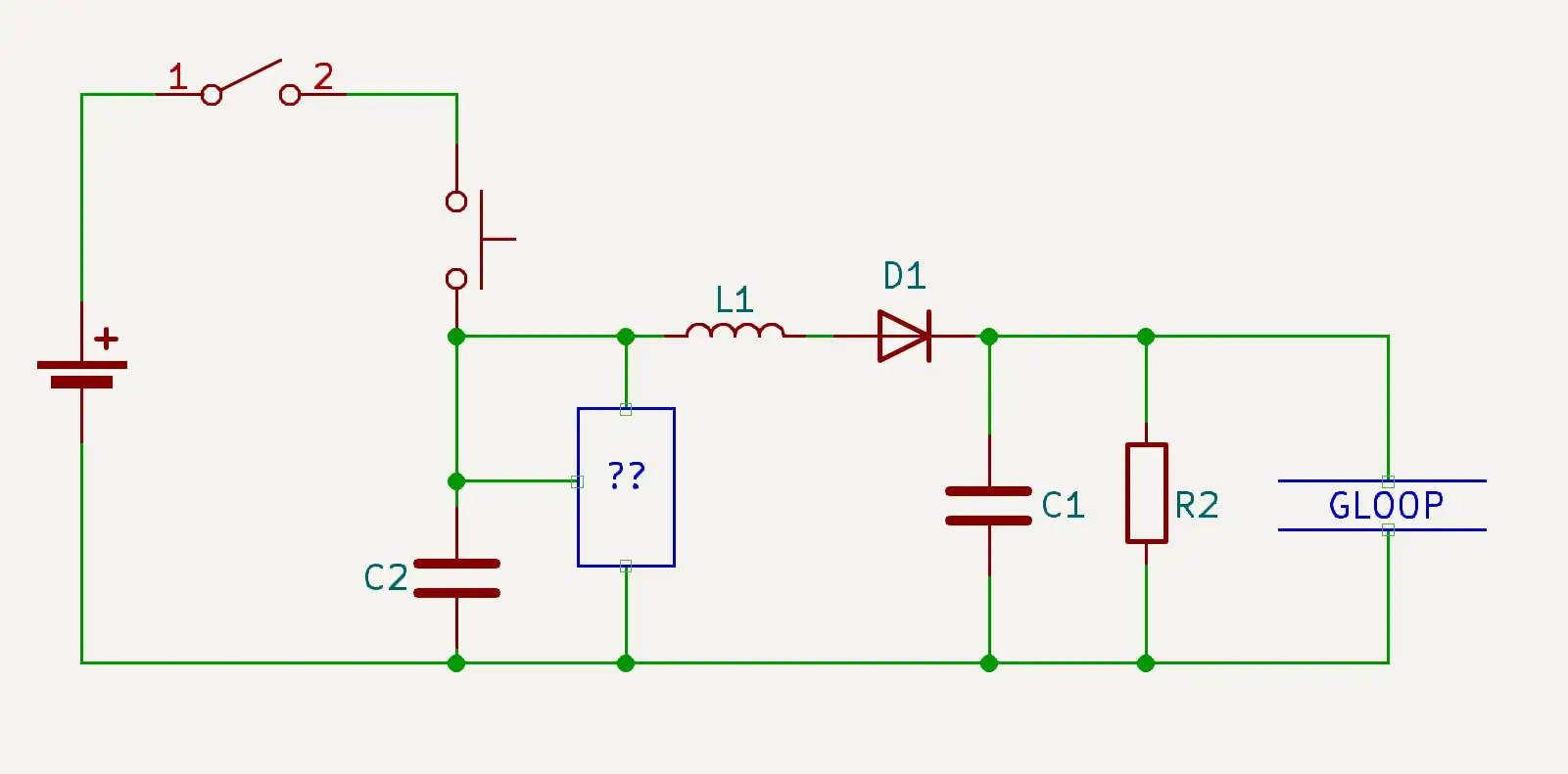
And here’s my attempt at a schematic.

I’m not sure if it’s correct, but it’s a good starting point.
Final Thoughts
These bistable cholesteric displays are fun little bits of kit. They’re simple, low-power, and seem to work well enough.
If you’d like to buy one, you can find them on AliExpress.